Vai al contenuto principale Passa a contenuto complementare

Avvisi

Il modo più semplice per definire un avviso è utilizzare la procedura guidata Wizard Avvisi, che è possibile richiamare dal menu Strumenti. È possibile creare e gestire avvisi anche nella finestra di dialogo Avvisi, che può essere visualizzata dal menu Strumenti. Gli avvisi vengono salvati come parte del documento QlikView. Gli avvisi possono essere creati e attivati solo dalle versioni di QlikView per Windows (ovvero, non da client AJAX).

Utilizzo degli avvisi

Gli avvisi di QlikView possono essere attivati in tre modi differenti.

  1. Automaticamente nella presentazione di QlikView, quando esiste una probabilità che i dati del documento siano stati modificati, ad esempio quando il documento viene aperto, quando è stato eseguito lo script oppure quando è stata eseguita un'operazione Riduci i dati.
  2. Manualmente da una macro tramite API di automazione speciali. Per ulteriori informazioni, fare riferimento alla Guida alle API di QlikView.
  3. Da un'API di automazione speciale, utilizzata dai programmi esterni che eseguono QlikView in modalità batch, per recuperare un elenco di avvisi attivati da un determinato contesto.

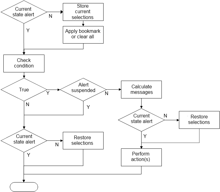
La catena di eventi che seguono l'attivazione di un controllo di avviso può essere schematizzata come segue:

Alert flow chart example

Ogni attivazione di avviso avvia una catena di operazioni logiche nel documento QlikView. In genere, QlikView esegue i seguenti passaggi principali:

  1. Archivia le selezioni correnti e visualizza il preferito pertinente per l'avviso.
  2. Ricontrolla la condizione dell'avviso per verificare che l'avviso sia pertinente. In caso contrario, ripristina lo stato di selezione originale.
  3. Controlla se l'avviso è sospeso e, nel caso, ripristina lo stato di selezione originale.
  4. Se l'avviso non è sospeso, visualizza messaggi e calcoli associati all'avviso.
  5. Esegue qualsiasi azione relativa all'avviso, quindi ripristina lo stato di selezione originale.

Gli avvisi possono essere sospesi in via opzionale dopo essere stati attivati. Ad esempio, un avviso che indica che un obiettivo di budget mensile è stato raggiunto può essere impostato per attivarsi solo una volta e poi sospendersi fino al mese successivo, per evitare avvisi ripetuti delle stesse informazioni.

Il tempo di elaborazione richiesto per eseguire gran parte di queste operazioni di avviso equivale al tempo di elaborazione per un utente che esegue manualmente un'azione equivalente nell'interfaccia. Il tempo di elaborazione richiesto per calcolare il valore di espressione della condizione nel punto 4 è approssimativamente lo stesso tempo impiegato se l'espressione fosse stata presente in un oggetto di lavoro caricato. Combinato, il tempo richiesto per controllare le condizioni di avviso può diventare considerevole nei documenti di grandi dimensioni. Pertanto, l'utilizzo di grandi quantitativi di avvisi attivati da macro può comportare una lentezza del documento a caricarsi o a rispondere.

Hai trovato utile questa pagina?

Se riscontri problemi con questa pagina o con il suo contenuto – un errore di battitura, un passaggio mancante o un errore tecnico – ti pregiamo di farcelo sapere!

Partecipa al programma Analytics Modernization

Remove banner from view

Modernizza senza compromettere le tue preziose app QlikView con il programma Analytics Modernization. Fare clic qui per maggiori informazioni o per contattarci: ampquestions@qlik.com