Ana içeriğe geç Tamamlayıcı içeriğe geç

Uyarılar

Bir uyarı oluşturmanın en kolay yolu, Araçlar menüsünden çağrılabilecek Uyarı Sihirbazı'nı kullanmaktır. Uyarılar ayrıca Araçlar menüsünden açılabilen Uyarılar diyalog penceresinde de oluşturulabilir ve yönetilebilir. Uyarılar QlikView belgesinin bir parçası olarak saklanır. Uyarılar yalnızca QlikView'ün Windows sürümünden oluşturulabilir ve tetiklenebilir (yani AJAX istemcilerinden gerçekleştirilemez).

Uyarıları Kullanma

QlikView uyarı denetimleri üç farklı şekilde tetiklenebilir:

  1. Belgenin verilerinin değiştirilme olasılığı olduğunda, yani belge açıldığında, kod yürütüldüğünde veya bir Verileri Azalt işlemi gerçekleştirildiğinde QlikView düzeninde otomatik olarak.
  2. Özel Otomasyon API'leri aracılığıyla bir makrodan manüel olarak. Detaylar için QlikView API kılavuzuna başvurun.
  3. QlikView'ü toplu iş modunda çalıştıran harici programlar, verilen bir bağlamdan çalıştırılmış uyarıların bir listesini almak için özel bir Otomasyon API'sine sahiptir.

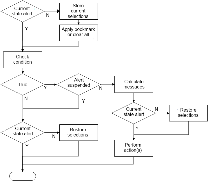
Bir uyarı kontrolünün tetiklenmesini takip eden olaylar zinciri aşağıdaki gibi gösterilebilir:

Alert flow chart example

Her bir uyarının tetiklenmesi QlikView belgesinde bir mantıksal işlemler zincirini başlatır Genellikle, QlikView'ün aşağıdaki ana adımları gerçekleştirmesi gerekir:

  1. Geçerli seçimleri saklayın ve uyarıyla ilgili seçim imini görüntüleyin.
  2. Uyarının alakalı olduğunu doğrulamak için uyarı koşulunu yeniden kontrol edin. Değilse, orijinal seçim durumunu geri yükleyin.
  3. Uyarının askıya alınıp alınmadığını kontrol edin ve alınmışsa orijinal seçim durumunu geri yükleyin.
  4. Uyarı askıya alınmadıysa uyarıyla ilgili mesajları ve hesaplamaları görüntüleyin.
  5. Uyarıyla ilgili tüm eylemleri gerçekleştirin ve ardından orijinal seçim durumunu geri yükleyin.

Uyarılar tetiklendikten sonra isteğe bağlı olarak askıya alınabilir. Örneğin, aylık bütçe hedefine ulaşıldığını belirten bir uyarı, aynı bilgiyle ilgili olarak tekrar tekrar uyarı yapılmasını önlemek için yalnızca bir kez tetiklenecek ve ardından bir sonraki aya kadar askıya alınacak şekilde ayarlanabilir.

Bu uyarı işlemlerinin çoğunu gerçekleştirmek için gereken işlem süresi, arayüzde eşdeğer bir işlemi manuel olarak gerçekleştiren bir kullanıcının işlem süresine eşittir. 4. adımda koşul ifadesi değerini hesaplamak için gereken işlem süresi, ifadenin yüklü bir sayfa nesnesinde yer aldığı durumla yaklaşık olarak aynıdır. Birlikte, uyarı koşullarını kontrol etmek için gereken süre büyük belgelerde çok fazla olabilir. Bu nedenle, makro tarafından tetiklenen büyük miktarlarda uyarıların kullanılması belgenin yavaş yüklenmesine veya yanıt vermesine neden olabilir.

Bu sayfa size yardımcı oldu mu?

Bu sayfa veya içeriği ile ilgili bir sorun; bir yazım hatası, eksik bir adım veya teknik bir hata bulursanız lütfen bize bildirin!

Analiz Modernleştirme Programına katılın

Remove banner from view

Analiz Modernleştirme Programı ile değerli QlikView uygulamalarınızı ödün vermeden modernleştirin. Bize ulaşmak ve daha fazla bilgi almak için buraya tıklayın: ampquestions@qlik.com