Zu Hauptinhalt springen Zu ergänzendem Inhalt springen

Alarme

Am einfachsten lässt sich ein Alarm mit Hilfe des Assistenten für Alarme definieren, in den Sie über das Menü Extras gelangen. Sie können Alarme auch über den Dialog Alarme erstellen und verwalten, den Sie im Menü Extras öffnen. Alarme sind Teil des QlikView-Dokuments und werden in diesem gespeichert. Alarme können nur in den Windows-Versionen von QlikView genutzt werden (nicht in AJAX-Clients).

Funktionsweise des Alarms

Es gibt drei verschiedene Möglichkeiten, die Prüfung eines Alarm auszulösen:

  1. Automatisches Prüfen bei Ereignissen innerhalb von QlikView, bei denen sich die Daten möglicherweise geändert haben, z. B. nach Öffnen des Dokuments, nach Ausführung des Skripts oder nach Eingrenzung der Daten.
  2. Manuelles Prüfen durch Makros mit Hilfe spezieller Automation APIs. Details dazu im QlikView API-Guide.
  3. Wird QlikView im Batch-Modus ausgeführt, generiert ein spezielles Automation API eine Liste der Alarme.

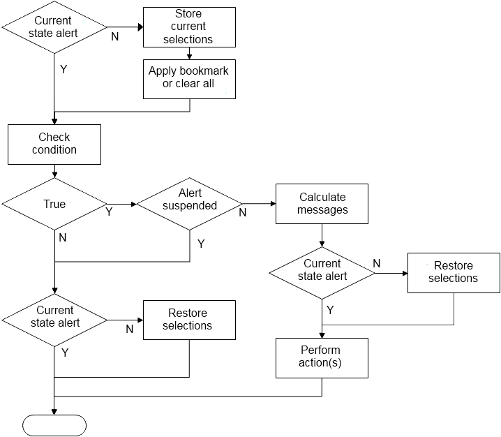
Die nachfolgende Darstellung zeigt den Ablauf der Ereignisse, nachdem die Prüfung eines Alarms ausgelöst wurde:

Alert flow chart example

Mit Auslösung eines Alarms wird eine Kette von logischen Vorgängen im QlikView Dokument angestoßen, die im Wesentlichen aus folgenden Schritten besteht:

  1. Die aktuellen Auswahlen speichern und das für den Alarm relevante Lesezeichen anzeigen.
  2. Die Alarmbedingung erneut prüfen, um festzustellen, ob der Alarm relevant ist. Andernfalls wird der ursprüngliche Auswahlzustand wiederhergestellt.
  3. Prüfen, ob der Alarm ausgesetzt wurde, und falls ja, den ursprünglichen Auswahlzustand wieder herstellen.
  4. Wenn der Alarm nicht ausgesetzt wurde, die alarmbezogenen Meldungen und Berechnungen anzeigen.
  5. Alle alarmbezogenen Aktionen ausführen und dann den ursprünglichen Auswahlzustand wiederherstellen.

Alarme können optional ausgesetzt werden, nachdem sie ausgelöst wurden. Beispielsweise kann ein Alarm, der angibt, dass ein monatliches Budgetziel erreicht wurde, so festgelegt werden, dass er einmal ausgelöst und dann bis zum nächsten Monat ausgesetzt wird. So lässt sich vermeiden, dass wiederholt Alarme für die gleichen Informationen ausgelöst werden.

Die erforderliche Verarbeitungszeit für die meisten dieser Alarmvorgänge entspricht der Verarbeitungszeit, in der ein Benutzer eine vergleichbare Aktion manuell auf der Benutzeroberfläche ausführt. Die benötigte Verarbeitungszeit zum Berechnen des Bedingungsformelwerts in Schritt 4 entspricht ungefähr der Zeit, die für eine Formel in einem geladenen Arbeitsblattobjekt benötigt worden wäre. Zusammengenommen kann die erforderliche Zeit zum Prüfen von Alarmbedingungen in großen Dokumenten sehr lang werden. Daher kann eine große Anzahl von Makros ausgelöster Alarme dazu führen, dass ein Dokument langsam lädt oder reagiert.

Hat diese Seite Ihnen geholfen?

Wenn Sie ein Problem mit dieser Seite oder ihrem Inhalt feststellen, sei es ein Tippfehler, ein ausgelassener Schritt oder ein technischer Fehler, informieren Sie uns bitte!

Nehmen Sie am Analyse-Modernisierungsprogramm teil

Remove banner from view

Modernisieren Sie mit dem Analyse-Modernisierungsprogramm, ohne Ihre wertvollen QlikView-Apps zu gefährden. Klicken Sie hier für weitere Informationen oder kontaktieren Sie uns: ampquestions@qlik.com