Przeskocz do zawartości głównej Przejdź do treści uzupełniającej

Alarmy

Najprostszą metodą zdefiniowania alarmu jest skorzystanie z Kreatora alarmów, który można uruchomić z menu Narzędzia. Alarmy można też tworzyć i organizować w oknie dialogowym Alarmy, otwieranym z menu Narzędzia. Alarmy są zapisywane jako część dokumentu QlikView. Alarmy mogą być tworzone i inicjowane z wersji aplikacji QlikView dla systemu Windows (czyli nie z klientów Ajax).

Używanie alarmów

Istnieją trzy różne sposoby zainicjowania sprawdzenia alarmu QlikView:

  1. Automatycznie w układzie QlikView, gdy istnieje możliwość, że dane dokumentu uległy zmianie, czyli po otwarciu dokumentu, wykonaniu skryptu lub wykonaniu operacji Zmniejsz dane.
  2. Ręcznie z makra za pośrednictwem specjalnych interfejsów API automatyzacji. Szczegółowe informacje zawiera przewodnik po interfejsach API QlikView.
  3. Programy zewnętrzne uruchamiające QlikView w trybie wsadowym wykorzystują specjalny interfejs API automatyzacji do pobierania listy alarmów uruchomionych z danego kontekstu.

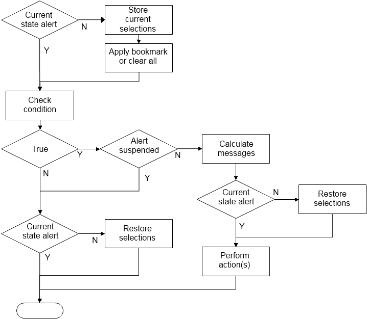
Ciąg zdarzeń po wyzwoleniu sprawdzenia alarmu można zobrazować następująco:

Alert flow chart example

Każde wyzwolenie alarmu inicjuje łańcuch operacji logicznych w dokumencie QlikView. Zazwyczaj aplikacja QlikView wykonuje następujące kroki:

  1. Zapisanie bieżących wyborów i wyświetlenie zakładki odpowiadającej alarmowi.
  2. Ponowne sprawdzenie warunku alarmu, aby sprawdzić, czy alarm jest istotny. Jeśli nie, przywracany jest pierwotny stan wyboru.
  3. Sprawdzenie, czy alarm jest zawieszony, a jeśli tak, przywrócenie pierwotnego stanu wyboru.
  4. Jeśli alarm nie jest zawieszony, wyświetlenie komunikatów i obliczeń związanych z alarmem.
  5. Wykonanie wszelkich działań związanych z alarmami, a następnie przywrócenie pierwotnego stanu wyboru.

Alarmy mogą zostać opcjonalnie zawieszone po uruchomieniu. Na przykład alarm wskazujący, że cel budżetu miesięcznego został osiągnięty, można ustawić tak, aby został uruchomiony tylko raz, a następnie zawieszony do następnego miesiąca, aby uniknąć powtarzających się alarmów dotyczących tych samych informacji.

Czas przetwarzania wymagany do wykonania większości tych operacji alarmów jest równy czasowi przetwarzania przez użytkownika ręcznie wykonującego równoważną akcję w interfejsie. Czas przetwarzania wymagany do obliczenia wartości wyrażenia warunku w kroku 4 jest w przybliżeniu taki sam, jak gdyby wyrażenie znajdowało się w załadowanym obiekcie arkusza. Łącznie czas potrzebny na sprawdzenie warunków alarmowych może być znaczny w przypadku dużych dokumentów. W związku z tym używanie wielu alarmów wyzwalanych przez makra może spowodować, że dokument będzie wolno się ładować lub reagować.

Czy ta strona była pomocna?

Jeżeli natkniesz się na problemy z tą stroną lub jej zawartością — literówkę, brakujący krok lub błąd techniczny — daj nam znać!

Dołącz do Programu Modernizacji Analityki

Remove banner from view

Przeprowadź modernizację bez szkody dla Twoich cennych aplikacji QlikView za pomocą programu Analytics Modernization Program. Kliknij tutaj aby uzyskać więcej informacji lub skontaktuj się z nami: ampquestions@qlik.com