Перейти к основному содержимому Перейти к дополнительному содержимому

Оповещения

Легче всего задавать параметры оповещения с помощью Мастера создания оповещений, который можно запустить из меню Инструменты. Оповещения также можно создавать и сохранять в диалоговом окне Оповещения в меню Инструменты. Оповещения сохраняются как часть документа QlikView. Оповещения можно создавать и запускать только из версий QlikView для Windows (т. е. не из клиентов AJAX).

Использование оповещений

Запуск проверок оповещений QlikView может осуществляться тремя различными способами:

  1. Автоматически в макете QlikView, когда существует вероятность изменения данных документа, т. е. при открытии документа, выполнении скрипта либо выполнении операции сокращения данных.
  2. Вручную из макроса посредством специальных API-интерфейсов автоматизации. Более подробную информацию смотрите в руководстве QlikView по API-интерфейсам.
  3. в) извне из программ, запускающих QlikView в пакетном режиме и имеющих специальный API-интерфейс автоматизации для получения списка сработавших оповещений из данного контекста.

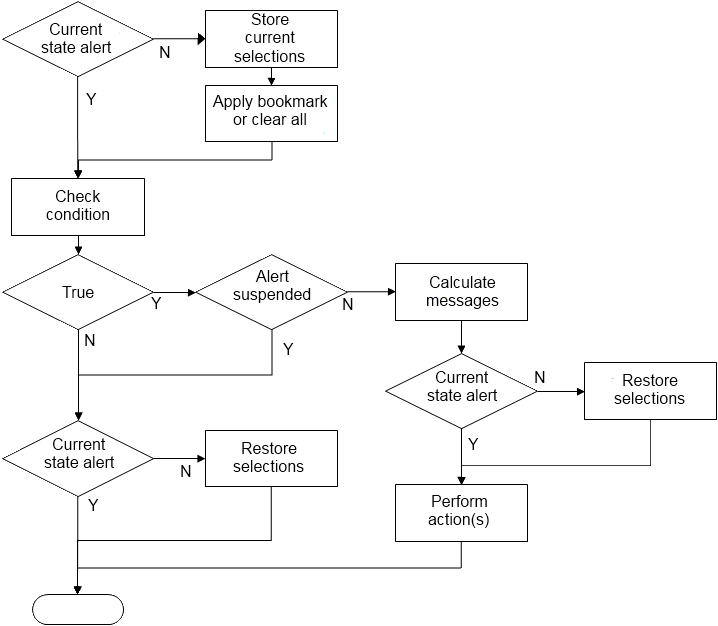
Цепочку событий, следующих за запуском проверки оповещения, можно представить следующим образом:

Alert flow chart example

Каждый запуск оповещения активирует цепочку логических операций в документе QlikView. Как правило, QlikView выполняет следующие основные шаги:

  1. Сохраните текущие выборки и отобразите закладку, относящуюся к оповещению.
  2. Перепроверьте условие оповещения, чтобы убедиться в актуальности оповещения. Если нет, восстановите исходное состояние выборки.
  3. Проверьте, приостановлено ли оповещение, и если да, восстановите исходное состояние выборки.
  4. Если оповещение не приостановлено, отобразите сообщения и вычисления, связанные с оповещением.
  5. Выполните любые действия, связанные с оповещением, а затем восстановите исходное состояние выборки.

При необходимости оповещения могут быть приостановлены после их срабатывания. Например, оповещение о том, что цель месячного бюджета была достигнута, можно настроить так, чтобы оно срабатывало только один раз, а затем приостанавливалось до следующего месяца, что позволит избежать повторных оповещений об одной и той же информации.

Время обработки, необходимое для выполнения большинства этих операций с оповещениями, равно времени обработки, требующемуся пользователю, вручную выполняющему эквивалентное действие в интерфейсе. Время обработки, необходимое для вычисления значения выражения условия на шаге 4, примерно такое же, как если бы выражение находилось в загруженном объекте листа. В совокупности время, необходимое для проверки условий оповещения, может стать значительным в больших документах. Поэтому использование большого количества запускаемых макросом оповещений может привести к тому, что документ будет медленно загружаться или отвечать на запросы.

Помогла ли вам эта страница?

Если вы обнаружили какую-либо проблему на этой странице или с ее содержанием — будь то опечатка, пропущенный шаг или техническая ошибка, сообщите нам об этом!

Присоединяйтесь к программе модернизации аналитики

Remove banner from view

Модернизируйте ваши важные приложения QlikView без ущерба с помощью программы модернизации аналитики. Щелкните здесь для получения дополнительной информации или свяжитесь с нами: ampquestions@qlik.com