Ir para conteúdo principal Pular para conteúdo complementar

Alertas

A maneira mais fácil de definir um alerta é usando o Assistente de Alerta, que pode ser iniciado a partir do menu Ferramentas. Os alertas também podem ser criados e mantidos na caixa de diálogo Alertas, que pode ser aberta a partir do menu Ferramentas. Os alertas são armazenados como parte do documento QlikView. Eles podem ser criados e disparados somente nas versões do QlikView executadas no Windows (isto é, não nos clientes AJAX).

Usando Alertas

As verificações de alerta do QlikView podem ser disparadas de três formas diferentes:

  1. Automaticamente no layout do QlikView, quando houver a probabilidade de os dados do documento terem mudado, isto é, quando o documento for aberto, quando o script tiver sido executado ou quando a operação Reduzir Dados tiver sido executada.
  2. Manualmente de uma macro por meio de APIs de Automação especiais. Consulte o guia da API do QlikView para obter detalhes.
  3. Programas externos que executam o QlikView no modo batch têm uma API de Automação especial para recuperar uma lista de alertas disparados a partir de um determinado contexto.

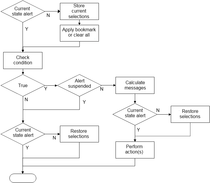
A cadeia de eventos após o disparo de uma verificação de alerta pode ser mostrada como segue:

Alert flow chart example

Cada acionamento de um alerta inicia uma cadeia de operações lógicas no documento do QlikView. Normalmente, o QlikView deve executar as seguintes etapas principais:

  1. Armazenar as seleções atuais e exibir o marcador relevante para o alerta.
  2. Verificar novamente a condição de alerta para conferir se o alerta é relevante. Caso contrário, restaurar o estado de seleção original.
  3. Verificar se o alerta está suspenso e, em caso afirmativo, restaurar o estado de seleção original.
  4. Se o alerta não estiver suspenso, exibir as mensagens e cálculos relacionados ao alerta.
  5. Executar todas as ações relacionadas ao alerta e, em seguida, restaurar o estado de seleção original.

Alertas podem ser opcionalmente suspensos depois de serem disparados. Por exemplo, um alerta que indica que uma meta de orçamento mensal foi cumprida pode ser definido para disparar apenas uma vez, sendo suspenso até o próximo mês para evitar alertas repetidos das mesmas informações.

O tempo de processamento necessário para executar a maioria dessas operações de alerta é igual ao tempo de processamento para um usuário executando manualmente uma ação equivalente na interface. O tempo de processamento necessário para calcular o valor da expressão de condição na etapa 4 é aproximadamente o mesmo tempo como se a expressão residisse em um objeto de pasta carregado. Combinado, o tempo necessário para verificar as condições de alerta pode se tornar substancial em documentos grandes. Portanto, o uso de grandes quantidades de alertas disparados por macro pode resultar em um documento que demora para ser carregado ou responder.

Esta página ajudou?

Se você encontrar algum problema com esta página ou seu conteúdo – um erro de digitação, uma etapa ausente ou um erro técnico – avise-nos!

Participe do Programa de Modernização do Analytics

Remove banner from view

Modernize sem comprometer seus valiosos aplicativos QlikView com o Programa de Modernização do Analytics. Clique aqui para mais informações ou entre em contato: ampquestions@qlik.com