기본 콘텐츠로 건너뛰기 보완적인 콘텐츠로 건너뛰기

알림

알림을 정의하는 가장 쉬운 방법은 도구 메뉴에서 열 수 있는 알림 마법사를 사용하는 것입니다. 또한 도구 메뉴에서 열 수 있는 알림 대화 상자에서 알림을 만들고 관리할 수도 있습니다. 알림은 QlikView 문서의 일부로 저장됩니다. 알림은 Windows 버전의 QlikView에서만 만들고 트리거될 수 있습니다(즉, Ajax 클라이언트에서는 불가능).

알림 사용

QlikView 알림 확인은 다음과 같은 세 가지 다른 방식으로 트리거될 수 있습니다.

  1. 문서를 열거나, 스크립트를 실행하거나, 용량 축소 작업을 수행하는 등과 같이 문서의 데이터가 변경되었을 가능성이 있을 경우 QlikView 레이아웃 내에서 자동으로 트리거.
  2. 특수 자동화 API를 통해 매크로에서 수동으로 트리거. 자세한 내용은 QlikView API 가이드를 참조하십시오.
  3. 배치 모드로 QlikView를 실행하는 외부 프로그램에는 지정된 컨텍스트에서 발생된 알림의 목록을 가져오는 특수 자동화 API가 있습니다.

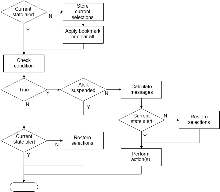
알림 확인 트리거 이후에 이어지는 연속적인 이벤트는 다음과 같이 표시할 수 있습니다.

Alert flow chart example

알림이 매번 트리거될 때마다 QlikView 문서 내에서 일련의 논리 연산이 시작됩니다. 일반적으로 QlikView는 다음과 같은 주요 단계를 수행해야 합니다.

  1. 현재 선택 내용을 저장하고 알림과 관련된 북마크를 표시합니다.
  2. 알림 조건을 다시 확인하여 알림이 관련이 있는지 확인합니다. 관련이 없는 경우 원래 선택 상태로 복원합니다.
  3. 알림이 일시 중지되었는지 확인하고, 그렇다면 원래 선택 상태로 복원합니다.
  4. 알림이 일시 중단되지 않은 경우 알림 관련 메시지 및 계산을 표시합니다.
  5. 알림 관련 작업을 수행한 다음 원래 선택 상태를 복원합니다.

알림은 발생 후 선택적으로 일시 중지될 수 있습니다. 예를 들어 월 예산 목표가 달성되었음을 나타내는 알림은 동일한 정보에 대한 알림이 반복되지 않도록 한 번만 실행한 후 다음 월까지 일시 중지하도록 설정할 수 있습니다.

이러한 알림 작업의 대부분을 수행하는 데 필요한 처리 시간은 인터페이스에서 동일한 작업을 수동으로 수행하는 사용자의 처리 시간과 동일합니다. 4단계에서 조건식 값을 계산하는 데 필요한 처리 시간은 표현식이 로드된 시트 개체에 상주하는 시간과 거의 같습니다. 결합되는 경우에는 알림 조건을 확인하는 데 필요한 시간이 큰 문서에서 상당할 수 있습니다. 따라서 대량의 매크로 트리거 알림을 사용하면 문서의 로드 또는 응답 속도가 느려질 수 있습니다.

이 페이지가 도움이 되었습니까?

이 페이지 또는 해당 콘텐츠에서 오타, 누락된 단계 또는 기술적 오류와 같은 문제를 발견하면 알려 주십시오!

분석 현대화 프로그램에 참여

Remove banner from view

분석 현대화 프로그램으로 귀중한 QlikView 앱을 손상시키지 않고 현대화하십시오. 여기를 클릭 하여 자세한 내용을 참조하거나 다음에 연결하십시오. ampquestions@qlik.com