跳到主要內容 跳至補充內容

警示

若要定義警示,最簡單的方法就是使用可以從工具功能表中叫用的警示精靈。在警示對話方塊中,也可以建立和維護警示,從工具功能表中即可開啟此對話方塊。警示會儲存為 QlikView 文件的一部分。只能從 Windows 版本的 QlikView (也就是並非從 AJAX 用戶端) 建立和觸發警示。

使用警示

有三種不同的方式可以觸發 QlikView 警示檢查:

  1. 在 QlikView 版面配置中自動觸發,表示文件的資料很可能已經變更,亦即開啟文件、執行指令碼或執行減少資料作業時。
  2. 透過特別的自動化 API 手動從巨集觸發。如需詳細資料,請參閱 QlikView API 指南。
  3. 以批次模式執行 QlikView 的外部程式有特別的自動化 API,可以從指定的內容擷取發出的警示清單。

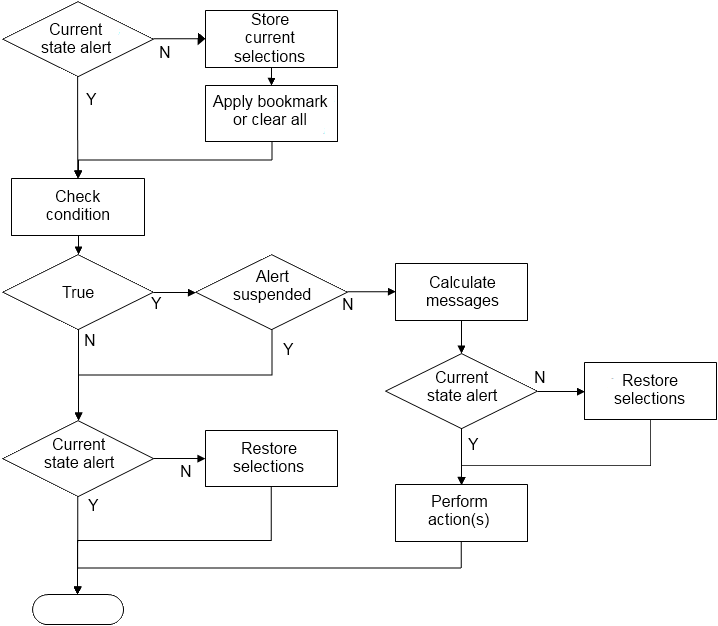
觸發警示檢查之後的事件鏈結如下所示:

Alert flow chart example

每次觸發警示都會引起 QlikView 文件出現一連串的邏輯操作。一般而言,QlikView 必須執行下列主要步驟:

  1. 儲存目前選項,並顯示與警示相關的書籤。
  2. 重新檢查警示條件以確認警示為相關。若否,則還原原始選項狀態。
  3. 檢查警示是否已擱置,若是,則還原原始選項狀態。
  4. 若警示未擱置,則顯示警示相關訊息和計算。
  5. 執行任何警示相關動作,然後還原原始選項狀態。

也可以選擇在發出後擱置警示。例如,對於指示已達到每月預算目標的警示,可設定為僅發出一次,然後在下個月之前都擱置,以免重複警示相同資訊。

大部分這些警示操作所需的處理時間等於使用者在介面中手動執行同等動作的處理時間。在步驟 4 中計算條件運算式值所需的處理時間大約與運算式位於已載入工作表物件的情況相同。綜合而言,檢查警示條件的所需時間在大型文件會變得很重要。因此,使用大量巨集觸發的警示可能會造成文件的載入或回應速度很慢。

此頁面是否對您有幫助?

若您發現此頁面或其內容有任何問題——錯字、遺漏步驟或技術錯誤——請告知我們!

加入分析現代化計畫

Remove banner from view

透過分析現代化程式進行現代化而不犧牲寶貴的 QlikView 應用程式。 按一下這裡 取得更多資訊或聯繫: ampquestions@qlik.com