Skip to main content Skip to complementary content

Adding root admin and admin users

The first user that accesses the QMC and adds the server license, obtains the role root administrator (RootAdmin) for the Qlik Sense system. This user has full access rights to all resources in the site: security rules, streams, nodes, and so on. Additional users can be assigned as RootAdmin or other admin roles with different administrative rights.

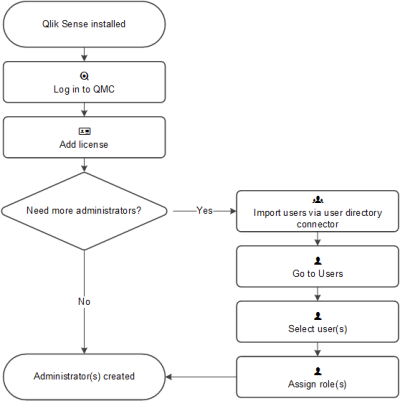
This workflow illustrates adding QMC administrators:

Example workflow for user administration: once Qlik Sense is installed, Log into QMC and add a license. If more administrators are not needed, the default administrator is created when the license is added. If more administrators are needed, users can be imported via the user directory connector, and then the administrator can go to users, select users, and assign them administrator roles.

Setup workflow for a root administrator (RootAdmin)

Do the following:

  1. Verify that Qlik Sense is installed.

  2. Log in to the (QMC) using the Windows account that you want to use as root administrator (RootAdmin).
  3. Add the LEF license to the QMC.

    Information noteAdding the LEF makes you the root administrator for the Qlik Sense site.
  4. To add more administrators, see Setup workflow for an admin user.

The root administrator role is now created.

Setup workflow for an admin user

Do the following:

  1. Log in as root administrator (RootAdmin).
  2. Import users via the user directory connector.
  3. Select Users on the QMC start page or from the Start Arrow down drop-down menu to display the overview.
  4. Select the users that are to have administrative rights and click Edit.
  5. Click Create newAdd role and select one of the roles in the drop-down list. You can also type the name of a new role, but this role will not be valid until it has been properly defined.

    Tip noteYou can assign several administration roles to a user.
    Information noteYou cannot remove the root administrator role from yourself. This is to prevent you from accidentally blocking the RootAdmin from using the QMC.

Administrators roles are now created.

Information noteLike in Qlik Sense, if a user does not have access to a resource in the QMC, the user cannot access it in the QMC interface. For example, if you change a user's role from RootAdmin to DeploymentAdmin, the user can no longer access the apps, sheets, streams, or data connection pages in the QMC.
Information noteThe root administrator cannot change or delete the security rules that are delivered with the Qlik Sense system. These security rules are listed in the Security rules overview page with Type set to Default.

Did this page help you?

If you find any issues with this page or its content – a typo, a missing step, or a technical error – please let us know!